Home - 黄色网

黄色网

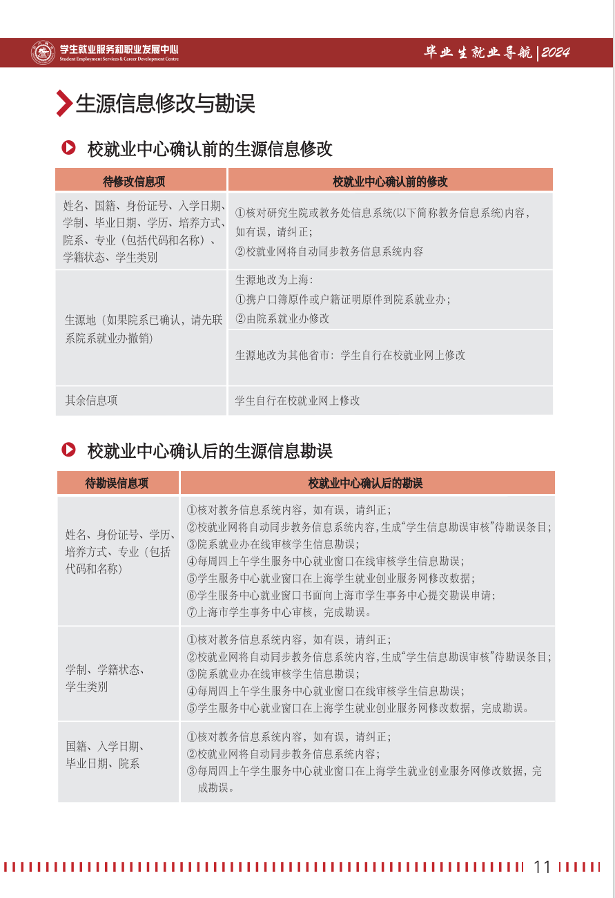
【办事流程】生源信息核对

发布时间:2024-08-11 阅读次数:65 分享:

顶部 黄色网